

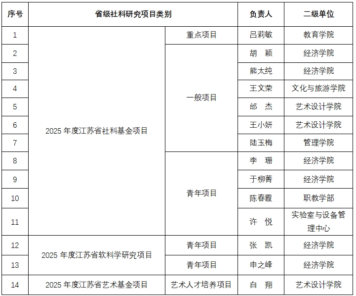
日前,江苏省哲学社会科学办公室、江苏省科技厅、江苏省文旅厅、江苏省教育厅分别公布了2025年度江苏省社科基金、省软科学研究项目、省艺术基金项目、江苏高校哲学社会科学研究重大项目立项名单,我校共获批高层次社科研究项目20项,其中省社科基金年度项目11项,省软科学研究项目2项,省艺术基金项目1项,省高校哲社重大项目6项。
据悉,2025年度省社科基金项目共立项390项,立项总数比去年减少12%,我校获批11项,其中重点项目1项、一般项目6项、青年项目4项,立项总数比去年增长57%,在省内同类高校中排名位列第3。2025年度省软科学研究项目共立项50项,我校获批青年项目2项,在省内同类高校中排名位列第1。2025年度江苏高校哲学社会科学研究重大项目共立项179项,我校获批6项,其中思政重大项目1项,其他学科类别重大项目5项,主要涵盖管理学、教育学、艺术学、中国文学等4个学科,在省内同类高校中位居前列。(图文/社会科学处 张瑾;审核/周丽琴;编辑/周雅倩)

